咨询热线:400-XXXX-XXX(申请中)
关注:

新护照跟换,老护照上面的有效签证怎么办?

时间:2020-08-19作者:小泽 阅读:

有很多朋友在更换旧护照的时候都有这样的疑问---旧护照上没过期的签证怎么办?还能用吗?

首先,旧护照换成新护照就有3种情况,而旧护照是否还在手中对有效签证影响不同。

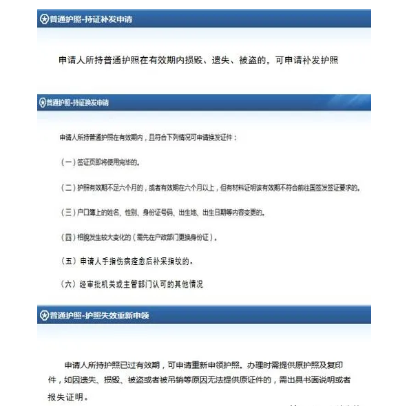
1.持证换发

2.护照失效重新申领

3.持证补发

下面是官网截图~

新护照跟换,老护照上面的有效签证怎么办?

根据上图,什么情况下申请这3种方式呢?简单概括就是:

1、旧护照还在有效期,且在手,但就想变成新的就是换发

2、旧护照已经过期了,那就是重新申领(关键在于你旧护照在手还是丢了)

3、旧护照没过期但是丢了,就是补发

请注意,有效签还贴在旧护照上呢,旧护照是否在手是关键,不管过期没过期!只要签证页完好无损,无需再重新申请办理,旧护照在手(换发和重领)拿到新护照。

这个时候根据不同国家的要求,旧护照有效签证有两种方式:

一、出示新旧护照顺利出关入境。

二、办理签证转移

第一种无需签证转移,出示新旧护照即可的国家:

日本

中国居民赴日个人旅游签证分三种:单次旅游签、三年多次往返签、五年多次往返签。

单次有效期3个月,最长停留15天;三年多次往返签,可以在3年有效期之内多次使用,最长停留15天;五年多次签有效期5年,最长停留90天。

日本的长期多次往返签证均不需要转移,只要出示新旧护照以及有效的日本签证即可。

韩国

多次签证最长有效期5年已可延至10年,最长停留90天

根据韩国大使馆解释,韩国多次往返签证不需要办理转移,只要出示新旧护照以及有效签证即可

美国

学生签证有效期最长将延长至最多5年,赴美商务或旅游(B1/B2)可以申请10年多次有效签证。

虽然签证有效期这么长,可能会超过大家所持护照的有效期,但是美国多次往返签证不需要办理转移,每次使用时只要同时出示新旧护照以及旧护照上的美国签证即可。

注意:旧护照上有效签证页千万不要损坏或被剪角

第二种需要签证转移的国家

新加坡

旧护照上签证(包括电子签证)未失效的情况,需要办理签证转移,但是由于目前新加坡大使馆以及各地总领事馆不接受直接递交的签证申请,因此需要通过新加坡官方指定的签证代理递交申请

加拿大

不管旅签还是学签,护照换新,使馆答复不能新旧照一起过关,一定要先将旧照上的有效学签转移到新照

澳大利亚

可以在澳大利亚边检官网上通过Immi Account更改个人护照信息,也可以填写Form 929

并递交到相应的使领馆或者签证中心,以更新签证对应的护照信息

新西兰

如果签证为护照贴签,需要签证转移费用。如果此前持有的并非贴纸签(包括电子签等),签证转移费用可以免去。

注意:自行撕下签证页贴到新护照上可不行!

补发护照(即使旧护照后来找到了也没用哦)

美国、加拿大、日本、新加坡、英国、法国等基本上都需要重新申请签证,目前在此情况下可以申请签证转移的只有澳大利亚和新西兰,方法同上文所说一样

因为领新护照前需要办理遗失或损毁声明,旧护照已失效,因此需要重新申请签证

总体来说,护照换新,换发护照有效签证可继续使用,补发护照,有效签证基本需要重新申请

1、护照换发后,为了出行方便,向有效签证国家使馆打个电话, 确定下签证是否需要转移很有必要;

2 、我国护照含金量越来越高,长期多次往返签证逐渐增多,可以先办新护照再办长期有效签证

护照遗失的该怎么做

一、护照在国外遗失:

(1) 立刻向当地警方挂失,并获取护照遗失或被盗的书面报告

只有获得这份证明,才能到中国驻当地使领馆办理后续手续,回国补办护照以及重新办理签证手续都可能需要出示这份遗失证明;

(2) 亲自携带护照丢失证明文件到最近的中国使领馆,上交相应的证件资料,办理临时旅行证或者正式护照

(3) 如果使领馆不能办理正式护照。需要携带空白旅行证、原护照复印件以及所在国警方出具的护照丢失证明回国,并到户口所在地公安局开具护照遗失证明,以备以后申请其他国家签证之需。

二、护照国内遗失:

在户口所在地公安局开具护照遗失证明,办理补发签证手续。

生活中遇见的新旧护照更换方式,有效签证使用影响以及护照丢了应对方式给大家做个干货普及,不管是未雨绸缪还是正解燃眉之急,都希望能够帮助到你!

有疑问?

文章没看明白?还有疑问?您还可以通过留言告诉我们,成都移民会在收到留言后第一时间联系您。

姓名:电话:

疑问:
Hi,我是在线顾问~